上海曼博生物医药科技有限公司
  • 网站首页
  • 品牌列表
    • 试用福利:化学成分限定EVs富集培养基
      试用福利:化学成分限定EVs富集培养基
    • Qkine:英国剑桥优质生物活性蛋白
      Qkine:英国剑桥优质生物活性蛋白
    仪器设备
    AKITA 高通量器官芯片系统
    Beonchip 高灵活易用器官芯片
    涛烜 高通量单细胞筛选系统
    Cellagen 自动化蛋白免疫杂交系统
    类器官智慧场景设备
    CN Bio 微流控器官芯片系统
    NewIZON外泌体与纳米颗粒纯化与表征
    IZON qEV 细胞外囊泡 (EV) 分离柱 IZON 全自动外泌体收集器-AFC (Automatic Fraction Collector) IZON qEV Zenco大规模外泌体自动化层析系统 Exoid 纳米颗粒分析仪 (TRPS 单颗粒分析系统) Pulsoid 纳米颗粒分析仪 (高通量单颗粒分析系统)
    Newnuclera 无细胞蛋白表达筛选系统
    PBS Biotech 垂直轮一次性生物反应器
    Sexton 无菌冷冻冻存管和制剂灌装系统
    试剂耗材
    MineBio 精选
    New人AB血清(Human AB Serum)
    Akron CGT cGMP辅助材料
    Akron cGMP级 人纤连蛋白溶液Human Fibronectin Akron cGMP 人AB血清 Akron 即用型细胞冻存液(无DMSO) Akron cGMP 重组细胞因子/生长因子 Akron cGMP级 人血清白蛋白(HSA) 25% 溶液 Akron cGMP产品封闭袋装系统Closed System Solution (CSS)
    BioLamina人类重组层粘连蛋白
    Atelerix 常温保存凝胶
    Cellagen Technology 小分子抑制剂
    Ethos (Exocell) 肾病学检测试剂盒
    GA international 实验室标签解决方案
    InSphero 3D细胞培养耗材
    嘉士腾 类器官培养试剂
    Ligand PeliCRM197 白喉毒素突变体
    NETRI 神经芯片
    NIBSC 标准品
    Nordmark 胶原酶
    胰岛移植胶原酶专场
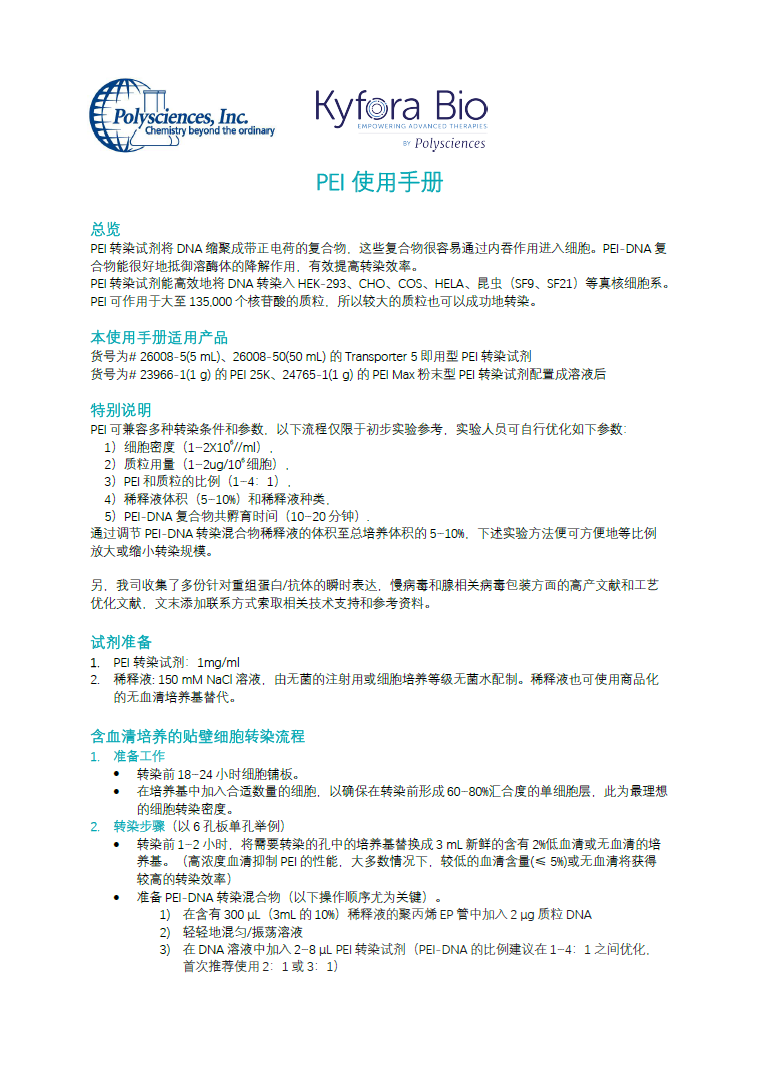
    Polysciences转染试剂和化学品
    Kyfora转染试剂 Polysciences 微球产品 Polysciences 其他产品
    QKine 细胞因子
    Qkine发现和分化试剂盒套装 QKine热稳定 FGF2-G3和FGF-2 (bFGF) QKine类器官领域 QKine人体iPSC & ESC领域 QKine神经干细胞领域 QKine小鼠干细胞领域 QKine肝细胞分化领域 QKine细胞农业和人造肉领域 QKine开创性蛋白质领域
    Revvity LentiBOOST慢病毒转导增强剂
    Sexton 人血小板裂解液
    RoosterBio 干细胞培养整体解决方案
    免费试用Solallis 化学成分限定的无血清培养基
    Visual Protein 免疫印迹相关试剂
    细胞
    NewEpithelix 人原代肺细胞
    Axol Bioscience iPSC衍生细胞
    axoCells小胶质细胞 axoCells皮层兴奋性神经元 axoCells纹状体神经元 axoCells皮层抑制性中间神经元 axoCells运动神经元 axoCells感受神经元 axoCells心房心肌细胞 axoCells心室心肌细胞
    JCRB 日本细胞保藏中心
    NewLifeNet Health 人原代肝细胞(PHH)
    生物样本库
    Discovery Life Sciences
    BioIVT
  • 应用中心
    CGT细胞基因治疗 膜标记与神经元示踪 3D类器官/器官芯片 神经科学解决方案
  • 视频栏目
    小博自制 曼条思理系列 小博类器官 Beonchip芯片 BioLamina人重组蛋白 CN Bio器官芯片 InSphero 3D细胞培养板 PBS生物反应器 Sexton灌装系统 MineBio展会
  • 新闻中心
    技术专栏 促销活动 行业新闻 展会活动
  • 资料下载
    • 试用福利:化学成分限定EVs富集培养基
      试用福利:化学成分限定EVs富集培养基
    • Qkine:英国剑桥优质生物活性蛋白
      Qkine:英国剑桥优质生物活性蛋白
    整体解决方案
    CGT细胞基因治疗
    iPSC诱导多能干细胞
    器官芯片
    抗体&蛋白
    仪器设备
    Beonchip
    涛烜
    类器官智慧场景设备
    CN BIO
    nuclera
    PBS Biotech
    Sexton
    试剂耗材
    Akron
    Atelerix
    BioLamina
    InSphero
    Nordmark
    Polysciences
    Qkine
    Revvity
    Sexton
    Solallis
    细胞
    Epithelix
    Axol Bioscience
    LifeNet Health
    MineBio精选
    Hybriboost促杂交瘤细胞生长剂
  • 关于我们
    关于我们 发展历程 核心竞争力 企业文化 联系我们 合作伙伴

资料下载

Data Download

  • 整体解决方案
    • CGT细胞基因治疗
    • iPSC诱导多能干细胞
    • 器官芯片
    • 抗体&蛋白
  • 仪器设备
    • Beonchip
    • 涛烜
    • 类器官智慧场景设备
    • CN BIO
    • nuclera
    • PBS Biotech
    • Sexton
  • 试剂耗材
    • Akron
    • Atelerix
    • BioLamina
    • InSphero
    • Nordmark
    • Polysciences
    • Qkine
    • Revvity
    • Sexton
    • Solallis
  • 细胞
    • Epithelix
    • Axol Bioscience
    • LifeNet Health
  • MineBio精选
    • Hybriboost促杂交瘤细胞生长剂
试剂耗材
当前位置:首页>资料下载>试剂耗材
  • Qkine - 八大特色产品及科学领域产品目录速览
    Qkine - 八大特色产品及科学领域产品目录速览
  • Qkine - 热稳定 FGF2-G3产品资料
    Qkine - 热稳定 FGF2-G3产品资料
  • Qkine - 用于类器官培养的生长因子
    Qkine - 用于类器官培养的生长因子
  • Sexton - 临床级血小板裂解液
    Sexton - 临床级血小板裂解液
  • Revvity - LentiBoost产品册
    Revvity - LentiBoost产品册
  • 应用笔记-使用预包被的QkPlate可实现iPSC稳定培养
    应用笔记-使用预包被的QkPlate可实现iPSC稳定培养
  • Qkine重组生长因子和细胞因子在条件培养基中的稳定性
    Qkine重组生长因子和细胞因子在条件培养基中的稳定性
  • Qkine造血干细胞的维持和分化
    Qkine造血干细胞的维持和分化
  • Qkine神经细胞和神经胶质细胞分化的生长因子
    Qkine神经细胞和神经胶质细胞分化的生长因子
  • Qkine神经细胞和神经胶质细胞的维持和分化
    Qkine神经细胞和神经胶质细胞的维持和分化
 首页 上一页  1 2 3 4  下一页  尾页 
加入邮件订阅
您将获得曼博生物最新资讯
  • 知乎
    知乎
  • bilibili
    bilibili
  • 百家号
    百家号
  • linkedin
    linkedin
欢迎填写以下信息订阅曼博生物邮件,获取最新资讯
  • *姓名:
  • *单位:
  • *电话:
  • *邮箱:
  • *感兴趣的研究领域:
  • 提 交
  • 网站首页
  • 品牌列表
  • 应用中心
  • 视频栏目
  • 新闻中心
  • 资料下载
联系我们

电话:021-51769110

邮箱:info@mine-bio.com

地址:上海浦东张江盛荣路388弄百佳通1号楼7楼

官方视频号

官方公众号

©2021 上海曼博生物医药科技有限公司版权所有 沪ICP备19032367号-1  沪公安网备31011502009885
  • 在线咨询

  • 问题留言

  • 021-51769110

    咨询电话

  • 返回顶部

  • 网站首页
  • 品牌列表
    • 仪器设备
      • AKITA 高通量器官芯片系统
      • Beonchip 高灵活易用器官芯片
      • 涛烜 高通量单细胞筛选系统
      • Cellagen 自动化蛋白免疫杂交系统
      • 类器官智慧场景设备
      • CN Bio 微流控器官芯片系统
      • IZON外泌体与纳米颗粒纯化与表征
        • IZON qEV 细胞外囊泡 (EV) 分离柱
        • IZON 全自动外泌体收集器-AFC (Automatic Fraction Collector)
        • IZON qEV Zenco大规模外泌体自动化层析系统
        • Exoid 纳米颗粒分析仪 (TRPS 单颗粒分析系统)
        • Pulsoid 纳米颗粒分析仪 (高通量单颗粒分析系统)
      • nuclera 无细胞蛋白表达筛选系统
      • PBS Biotech 垂直轮一次性生物反应器
      • Sexton 无菌冷冻冻存管和制剂灌装系统
    • 试剂耗材
      • MineBio 精选
      • 人AB血清(Human AB Serum)
      • Akron CGT cGMP辅助材料
        • Akron cGMP级 人纤连蛋白溶液Human Fibronectin
        • Akron cGMP 人AB血清
        • Akron 即用型细胞冻存液(无DMSO)
        • Akron cGMP 重组细胞因子/生长因子
        • Akron cGMP级 人血清白蛋白(HSA) 25% 溶液
        • Akron cGMP产品封闭袋装系统Closed System Solution (CSS)
      • BioLamina人类重组层粘连蛋白
      • Atelerix 常温保存凝胶
      • Cellagen Technology 小分子抑制剂
      • Ethos (Exocell) 肾病学检测试剂盒
      • GA international 实验室标签解决方案
      • InSphero 3D细胞培养耗材
      • 嘉士腾 类器官培养试剂
      • Ligand PeliCRM197 白喉毒素突变体
      • NETRI 神经芯片
      • NIBSC 标准品
      • Nordmark 胶原酶
        • 胰岛移植胶原酶专场
      • Polysciences转染试剂和化学品
        • Kyfora转染试剂
          • PEI转染试剂
          • DOTAP脂质递送
          • Enhancer
          • PEI其他产品
        • Polysciences 微球产品
        • Polysciences 其他产品
          • 水性封片剂Aqua Poly/Mount
      • QKine 细胞因子
        • Qkine发现和分化试剂盒套装
        • QKine热稳定 FGF2-G3和FGF-2 (bFGF)
        • QKine类器官领域
        • QKine人体iPSC & ESC领域
        • QKine神经干细胞领域
        • QKine小鼠干细胞领域
        • QKine肝细胞分化领域
        • QKine细胞农业和人造肉领域
        • QKine开创性蛋白质领域
      • Revvity LentiBOOST慢病毒转导增强剂
      • Sexton 人血小板裂解液
      • RoosterBio 干细胞培养整体解决方案
      • Solallis 化学成分限定的无血清培养基
      • Visual Protein 免疫印迹相关试剂
    • 细胞
      • Epithelix 人原代肺细胞
      • Axol Bioscience iPSC衍生细胞
        • axoCells小胶质细胞
        • axoCells皮层兴奋性神经元
        • axoCells纹状体神经元
        • axoCells皮层抑制性中间神经元
        • axoCells运动神经元
        • axoCells感受神经元
        • axoCells心房心肌细胞
        • axoCells心室心肌细胞
      • JCRB 日本细胞保藏中心
      • LifeNet Health 人原代肝细胞(PHH)
    • 生物样本库
      • Discovery Life Sciences
      • BioIVT
  • 应用中心
    • CGT细胞基因治疗
      • iPSC
      • MSC
      • 转染试剂
    • 膜标记与神经元示踪
    • 3D类器官/器官芯片
      • 类器官
      • 器官芯片
      • 技术服务
    • 神经科学解决方案
  • 视频栏目
    • 小博自制
    • 曼条思理系列
    • 小博类器官
    • Beonchip芯片
    • BioLamina人重组蛋白
    • CN Bio器官芯片
    • InSphero 3D细胞培养板
    • PBS生物反应器
    • Sexton灌装系统
    • MineBio展会
  • 新闻中心
    • 技术专栏
      • 仪器设备
        • AKITA
        • Beonchip
        • CN BIO
        • 涛烜
        • Femtobiomed
        • PBS Biotech
        • Nuclera
        • Sexton Biotechnologies
      • 试剂耗材
        • 人AB血清
        • Akron
        • Atelerix
        • BioLamina
        • CRM197
        • InSphero
        • Hybriboost
        • NETRI
        • Nordmark
        • Polysciences
        • Qkine
        • Revvity
        • Sexton Biotechnologies
        • Solallis
        • Visual Protein
      • 细胞
        • AXOL
        • Epithelix
        • LifeNet
        • Altis RepliGut
      • 生物样本库
        • Discovery Life Sciences
    • 促销活动
    • 行业新闻
    • 展会活动
  • 资料下载
    • 整体解决方案
      • CGT细胞基因治疗
      • iPSC诱导多能干细胞
      • 器官芯片
      • 抗体&蛋白
    • 仪器设备
      • Beonchip
      • 涛烜
      • 类器官智慧场景设备
      • CN BIO
      • nuclera
      • PBS Biotech
      • Sexton
    • 试剂耗材
      • Akron
      • Atelerix
      • BioLamina
      • InSphero
      • Nordmark
      • Polysciences
      • Qkine
      • Revvity
      • Sexton
      • Solallis
    • 细胞
      • Epithelix
      • Axol Bioscience
      • LifeNet Health
    • MineBio精选
      • Hybriboost促杂交瘤细胞生长剂
  • 关于我们
    • 关于我们
    • 发展历程
    • 核心竞争力
    • 企业文化
    • 联系我们
    • 合作伙伴
蛋白试用

蛋白试用

培养基试用

培养基试用